Login
升级VIP 登录 注册 安全退出
当前位置: 首页 > 虚拟资源 > Word文档批量合并转换打印及页面设置改名设置页眉页脚页码替换

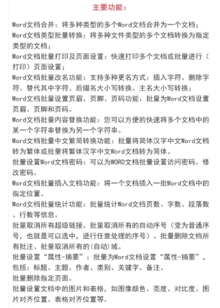
Word文档批量合并转换打印及页面设置改名设置页眉页脚页码替换

收藏

2021.jpg

1006.jpg


广告位推荐

为您推荐相关图片